Inhoudsopgave
Wisselaansturing
Van oudsher werken wisselaandrijvingen met een dubbele elektromagneet. Schematisch ziet dat er zo uit.

Om een wissel te schakelen, moet je de voedingsdraad (de middelste) aansluiten op een pool van je trafo en door de andere draden met schakelaars te schakelen naar de andere pool van de trafo, kan je wissel omzetten.

Dit is de essentie van bijna alle elektromagnetische wisselaandrijvingen. Een nadeel van dit systeem is dat de spoelen er niet tegen kunnen dat er continu stroom doorheen vloeit. Als dat te lang duurt, kunnen de spoelen doorbranden en dan is je aandrijving stuk.
Veel (niet alle) aandrijvingen hebben om die reden eindafschakelaars. Het doel hiervan is te voorkomen dat je spoelen doorbranden en je kan tevens gebruik maken van mooie toggle schakelaars als je zelf een schakelpaneel wilt maken.


Onze modeltrein fabrikanten hebben ook mooie schakelkastjes gemaakt om onze wissels mee te schakelen. De meest bekende zijn die van Märklin en Fleischmann.

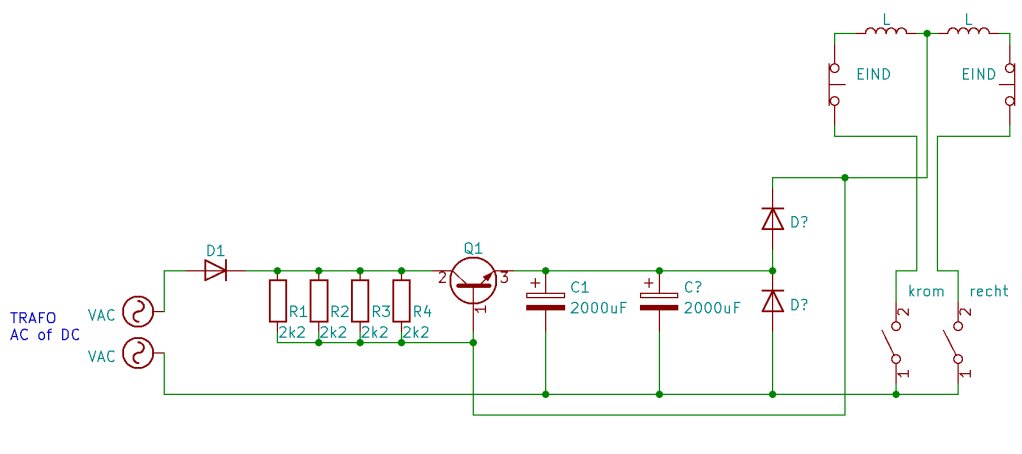
Diodematrix en wisselstraten
Op afstand een wissel zetten is leuk, maar als je veel wissels moet omzetten, is het onvermijdelijk dat je op den duur een foutje maakt. Sommige wissels kan je open rijden en anderen weer niet.
Om meer dan een reden kan het wenselijk zijn om meerdere wissels tegelijk te schakelen met een enkel knopje. En dat kan met een zgn. ‘diodematrix’. Schematisch ziet dat er zo uit:

De diodes laten de stroom in 1 richting door. Als je in dit voorbeeld op de schakelaar van spoor 4 drukt, dan wordt wissel 1 op krom gezet, 2 op recht en 3 op recht. Druk je op spoor 4, dan wordt wissel 1 krom, 2 recht en 3 krom. Op deze wijze kan je met een druk op de knop alle wissels stellen die nodig zijn
CDU
CDU staat voor ‘capacitor discharge unit’ of in NL ‘condensator ontlaad eenheid’. Het is een klein stukje elektronica met een of een paar grote condensatoren om wissels mee te voeden zonder de voeding te zwaar te belasten. Doordat een CDU geleidelijk oplaadt, vormt het geen zware belasting voor een transformator. Je kan een CDU opladen met bijvoorbeeld 300mA en toch een spoel van 5A schakelen. Tijdens het schakelen kan de CDU de wissels voeden met erg grote stromen uit de condensators.
De makkelijke variant kan je al maken met slechts een paar componentjes. Hoe meer capaciteit je gebruikt, hoe meer stroom de CDU kan leveren.

Een iets ingewikkeldere variant kan je maken met een transistor. Deze laadt iets beter op.

CDU’s zijn eigenlijk alleen handig om hele zware spoelen te schakelen of om de digitale spanning van de rails te gebruiken om wissels mee te voeden. Je kan een CDU ook gebruiken om meerdere wissels mee te schakelen. Het werkt ook in combinatie met bovenstaande diodematrix.
Maar het is in mijn optiek ten alle tijden beter om simpelweg een aparte goede voeding te gebruiken om je wissels mee te voeden.
Led terugmelding
Om conventionele wissels te schakelen, moet je meestal schakelen met een puls. Vooral als je wissels geen eindafschakelaren hebben, is dat een must.

Om zelf een schakelpaneel te maken met LED terugmelding heb ik een simpel printje van 30x30mm gemaakt. Het idee is dat je een terugverende toggle switch gebruikt om de wissels mee te stellen.

Met een paar enkele componentjes worden 2 ledjes aangestuurd. Als je een puls geeft met de schakelaar, onthoudt het circuit welke led moet branden. Zo kan je op je schakelpaneel zien wat de stand van de wissel is.
Inbouwen

De print monteren in een schakelpaneel heeft slechts drie gaten nodig. De print wordt op zijn plek gehouden door de schakelaar en de bijbehorende moer.
Schema & werking

Het circuit laat altijd 1 led oplichten. Bij het inschakelen van de spanning valt het niet te zeggen welke led dat is. Je moet de schakelaar minstens 1x gebruiken voor een correcte weergave.
Als je met de schakelaar een puls geeft, schakel je 1 van de 2 transistors uit. De andere transistor wordt daardoor blijvend actief.
De leds D1 en D3 zijn evenals D2 en D7 dubbel uitgevoerd. Dit is alleen om er voor te zorgen dat je de kroonsteen aan dezelfde kan houden. Het is de bedoeling dat je of D1 en D2 soldeert of D3 en D7.
Diode D6 en condensator C1 moeten er voor zorgen dat de leds niet flikkeren als er een wissel geschakeld wordt.
Aansluitschema
Deze print dient wel met gelijkspanning gevoed te worden. Dit is puur omdat ik geen gelijkrichter op de print zelf wilde hebben. Een enkele gelijkrichter van ~3A tussen een trafo en de wisselprintjes volstaat.

Link naar gerbers, CPL en BOM volgen.
Meerdere treinen aansturen
Zoals elke modelspoorder wel weet. Als je bij een analoge trafo aan de knop draait dan zullen alle treinen die op het spoor staan tegelijk gaan rijden. Daar zijn natuurlijk oplossingen voor bedacht.
Schakelaars
Om analoge treinen afzonderlijk te laten rijden, kan je simpelweg gebruik maken van schakelaars om stukken spoor in of uit te schakelen.

Relais
Het gebruik van schakelaars om een stuk spoor aan of uit te schakelen kan een bepaald probleem met zich mee brengen. Als er erg lange en te dunne draden gebruikt zijn, dan kan het voorkomen dat er een spanningsverlies is over de draden. Het gevolg is dat je de snelheid ziet inkakken van je trein wanneer deze over een afschakelbare sectie rijdt.

Om dat probleem op te lossen, kan je de schakelaars en de lange dunne draden gebruiken om ipv het spoor een relais aan te sturen. Het relais schakelt dan het spoor voor je. Doordat het relais dicht op het spoor zit, is er geen spanningsverschil meer tussen het hoofdspoor en een schakelbare sectie. Een eventuele spanningsverschil maakt voor de relaisspoelen niet zo veel uit.

Zelf denkende wissels
Sommige 2-rail wissels zijn zgn. ‘zelf denkend’. Een zelf denkende wissel schakelt automatisch de aangesloten sporen. Als de wissel op recht staat, zal het spoor aan de gebogen kant geen spanning krijgen en vice versa. Bij zelf denkende wissels is het daarom niet nodig om ook nog een stuk spoor te kunnen schakelen. De wissels doen dat voor jou.

Transformatoren
Wat onder analoogrijders ook veel gebruikt werkt, was het gebruik van meerdere analoge transformatoren in combinatie met gescheiden circuits. De overgangen van beide circuits moeten dan geïsoleerd zijn van elkaar. Het is overigens helemaal legaal om of de rode of de blauwe draad met elkaar te verbinden. Bij het leggen van een ringleiding hoef je dan nog maar drie geleiders te leggen en geen vier.

Bloksystemen
Het maken van een analoog automatisch bloksysteem is relatief simpel. De meest makkelijke manier bestaat al uit het gebruik van een enkel relais per blok.
Dit relais kan je bijvoorbeeld schakelen door een reedcontact of een schakelrail.

Wanneer een trein met een magneet over de reedcontact voorbij het sein rijdt, wordt dat sein op rood gezet. Tegelijkertijd wordt het vorige sein weer op groen gezet.
Een nadeel van dit systeem is dat de treinen gewoon uitvallen. Er is hier geen optrek of remvertraging aanwezig. Dit systeem kunnen we nog upgraden met een halve snelheid. Om dit voor elkaar te krijgen wordt elk blok verdeeld in twee secties. Je hebt de ‘approach’ en de ‘stop’ secties.
De stopsectie kan staan op ‘volle snelheid’, ‘halve snelheid’ of ‘stoppen’. De approach sectie staat op halve snelheid als de trein moet stoppen. Anders staat de approach sectie op volle snelheid.

Het bijbehorende schema. De diodes vormen een kleine diode matrix. Ze zorgen ervoor dat alleen die relais schakelen die moeten schakelen.

En aansluitschema. De stopsectie hoeft slechts zo lang zijn zodat je trein er op kan uitvallen.
