Digitale treinbanen
Centrales
Elke digitale baan heeft altijd een centrale nodig. De centrale is het apparaat wat signalen op de baan zet
Boosters
Naarmate je treinbaan groeit, groeit ook het stroomgebruik mee. Een centrale kan vaak maar zoveel stroom leveren. Als je het probleem ervaar dat je centrale regelmatig afschakelt zonder een duidelijk verklaarbare reden dan kan je overwegen om een booster te gaan gebruiken.
Een booster is een apparaat wat de digitale signalen van een centrale versterkt en dan uitstuurt. Het is eigenlijk net een soort repeater als het ware. Als je een booster gebruikt, is het nodig om aparte circuits te maken. De uitgang van een booster moet gescheiden zijn van een centrale, treinen kunnen echter wel overrijden tussen de gescheiden circuits.
Lok Decoders
Als je digitaal rijdt, is het van belang dat al je treinen en locomotieven worden voorzien van een decoder. Hier maken we hoofdzakelijk onderscheid in drie soorten:
- Lok Pilot (LoPi): Het doel van een lok pilot is om een trein te laten rijden op een digitale banen. Een lok pilot heeft geen geluidsfuncties maar ze hebben meestal wel versterkte en onversterkte uitgangen voor: motoren, licht, ontkoppelaars, rookgeneratoren etc.
- Lok Sound (LoSo): Een lok sound decoder is nagenoeg hetzelfde in doen kunnen als een lok pilot maar heeft als toevoeging dat de LoSo ook een speaker kan aansturen voor geluid. Een echte loksound heeft altijd echte motor en rijgeluiden.
- Functie decoders (Fx decoder): Een Functie decoder lijkt ook erg veel op een lok pilot alleen heeft een Fx decoder geen motoruitgangen. Ze zijn handig om bijvoorbeeld de verlichting te regelen in een stuurstand rijtuig of om led strips in rijtuigen aan te sturen
Naast deze drie decoders bestaan er ook nog speciale decoders die net onder deze categorieën vallen. Er bestaan ook lok sound decoders die slechts een paar simpele geluidjes hebben zoals een toeter of een stationsomroep maar die geen volwaardig rijgeluid hebben.
Er bestaan ook functie decoders die bestaan om rijgeluid toe te voegen aan een dummy motorwagen. Stel dat je een ICE1 heb met een locomotief met geluid, dan wil je misschien in de andere locomotief wat dan een dummy is, ook geluid inbouwen dmv een Functie decoder.
Er bestaan ook decoders puur voor alleen geluid. Onder andere heeft Hornby een ‘sound fan’ op de markt gebracht.
Accessoire Decoders
Een accessoire of stationaire decoder, zijn net als lok pilots decoders, alleen deze staan niet op het spoor maar naast je spoor. Een accessoire decoders stuurt dan ook geen trein aan maar, zoals de naam al zegt, accessoires aan. Onder accessoires valt eigenlijk alles wat geen trein is. Dus denk aan wissels, seinen, servo’s, draaischijven en verlichting.
In principe maakt het weinig uit van welk merk je een decoder koopt. Je moet er alleen op letten dat de decoder dezelfde protocol spreekt als je centrale. Als algemeen advies raad ik altijd aan DCC decoders te gebruiken.
Waar je ook op moet letten, is dat je de juiste soort decoder koopt voor de juiste toepassing. Je kan nu eenmaal niet een servomotor aansturen met een spoeldecoder en je kan geen spoelen aansturen met een servo decoder. En ook je draaischijf zal een speciale draaischijfdecoder nodig hebben.
Blokken & PC sturing
Als je volledig automatisch wilt gaan rijden met een computer. Dan heb je naast een computer met een bepaald software pakket (koploper, iTrain, TrainTastic, TrainController, RocRail etc) ook terugmelders nodig.
work in progress
Autonoom werkend blok systeem
Naast een computer zijn er ook methodes om een autonoom werkend bloksysteem te maken.
Je kan natuurlijk net als bij analoog gebruik maken van spanningsloze secties, maar dan vallen je treinen abrubt uit en nu rijden we digitaal om precies dit niet meer te hoeven doen.
Voor digitale bloksystemen hebben we remmodules. Het zijn kleine stukje elektronica die de baansignalen beinvloeden waarmee ze een rem signaal naar een decoder kunnen sturen ongeacht wat zijn adres is.
Er bestaan hoofdzakelijk 2-types.
Voor 3-rail banen kan je gebruik maken van zgn. DC brake blokmodules. Marklin heeft die zelf natuurlijk, maar ik zelf een wat praktische gemaakt die ook nog voordeliger is.

Voor 2-rail banen is het gebruikelijk om ABC type blokmodules te gebruiken. ABC werkt technisch gezien ook voor 3-rail banen maar je moet er op letten dat je decoders deze manier van remmen begrijpen. Oudere marklin decoders die snappen wel DC braking maar geen ABC. En andersom bestaan er ook decoders die wel bekend zijn met ABC maar geen DC-braking ondersteunen.
Analoge treinbanen
Trafo’s
Voor analoge treinen gebruiken mensen al sinds den beginne Transformators om hun analoge treinen te laten rijden. De meest bekendste zijn toch wel die van Fleischmann en Marklin.
Voor 3-rail banen gebruiken we typisch wisselspanning. En voor 2-rail banen gebruiken we typisch gelijkspanning. Technisch gezien zou het ook anders kunnen, maar in de praktijk zijn dit gewoon de 2 simpele waarheden.
Bij gelijkspanning wordt de richting bepaald door de polariteit. Als de rechter rail (gezien vanaf de voorkant van een trein) positief is ten opzichte van de linke rail, dan rijdt de trein voorruit. En als de rechter rail negatief is tov de andere, dan rijdt de trein achteruit.
Dit systeem zorgt er ook voor dat treinen op hetzelfde spoor altijd in dezelfde richting rijden.
Bij wisselspanning, wordt de richting bepaald door een relais in de trein. Dit relais kan omschakelen door een hoge spanningspiek aan te bieden. Dit is ook wat een marklin transformator doet, wanneer je de knop onder de 0 draait.
Hiermee is het technisch mogelijk elke trein een unieke rijrichting te geven. Treinen kunnen technisch gezien op hetzelfde spoor naar elkaar toe rijden.
Iedereen die analoog heeft gereden weet dat de maximale spanning van treinen lager wordt, naarmate je er meer op het spoor zet. Dit is een neveneffect van transformators. Wanneer je meer stroom gaat vragen, zakt de spanning in waardoor treinen langzamer gaan rijden.
Een ander effect wat we zien in analoge treinen is dat treinen langzamer rijden wanneer de belasting groter wordt. Als een trein berg opwaarts rijdt, rijdt hij sneller dan wanneer hij berg afwaarts rijdt.
PWM regelaars
PWM regelaars zijn de moderne opvolgers van transformators. De grootste voordelen, is dat ze vele malen lichter zijn en met goed geregelde voedingen kunnen komen. Als je op een goede PWM regelaar meerdere treinen tegelijk laat rijden, dan zal de snelheid niet afnemen.
Bij PWM regelaren is het ook mogelijk om de motorspanning te meten van 1 modeltrein. Dit is wat een digitale decoder ook doet. Hiermee is het mogelijk om een cruise control te realiseren. Hiermee kan je dus met een redelijke constante snelheid je trein bedienen. Dit principe werkt echter niet meer goed als je meer dan 1 trein op dezelfde regelaar laat rijden. Ik weet alleen dat Gaugemaster een dergelijke regelaar in het assortiment heeft.
Meerdere treinen laten rijden
Wat onder analoogrijders ook veel gebruikt wordt, is het gebruik van meerdere analoge transformatoren in combinatie met gescheiden circuits. De overgangen van beide circuits moeten dan geïsoleerd zijn van elkaar. Het is overigens helemaal legaal om of de rode of de blauwe draad met elkaar te verbinden. Bij het leggen van een ringleiding hoef je dan nog maar drie geleiders te leggen en geen vier.
Wanneer de wissels naar elkaar toe worden gezet, is het van belang dat de transformators in dezelfde richting staan en op ongeveer dezelfde stand. Als de trafo’s op een andere richting staan, krijg je kortsluiting en de trein kan dan niet overrijden.

Afschakelbare secties
Zoals elke modelspoorder wel weet. Als je bij een analoge trafo aan de knop draait dan zullen alle treinen die op het spoor staan tegelijk gaan rijden. Daar zijn natuurlijk oplossingen voor bedacht.
Schakelaars
Om analoge treinen afzonderlijk te laten rijden, kan je simpelweg gebruik maken van schakelaars om stukken spoor in of uit te schakelen.

Relais
Het gebruik van schakelaars om een stuk spoor aan of uit te schakelen kan een bepaald probleem met zich mee brengen. Als er erg lange en te dunne draden gebruikt zijn, dan kan het voorkomen dat er een spanningsverlies is over de draden. Het gevolg is dat je de snelheid ziet inkakken van je trein wanneer deze over een afschakelbare sectie rijdt.

Om dat probleem op te lossen, kan je de schakelaars en de lange dunne draden gebruiken om ipv het spoor een relais aan te sturen. Het relais schakelt dan het spoor voor je. Doordat het relais dicht op het spoor zit, is er geen spanningsverschil meer tussen het hoofdspoor en een schakelbare sectie. Een eventuele spanningsverschil maakt voor de relaisspoelen niet zo veel uit.

Zelf denkende wissels
Sommige 2-rail wissels zijn zgn. ‘zelf denkend’. Een zelf denkende wissel schakelt automatisch de aangesloten sporen. Als de wissel op recht staat, zal het spoor aan de gebogen kant geen spanning krijgen en vice versa. Bij zelf denkende wissels is het daarom niet nodig om ook nog een stuk spoor te kunnen schakelen. De wissels doen dat voor jou.

blok systeem
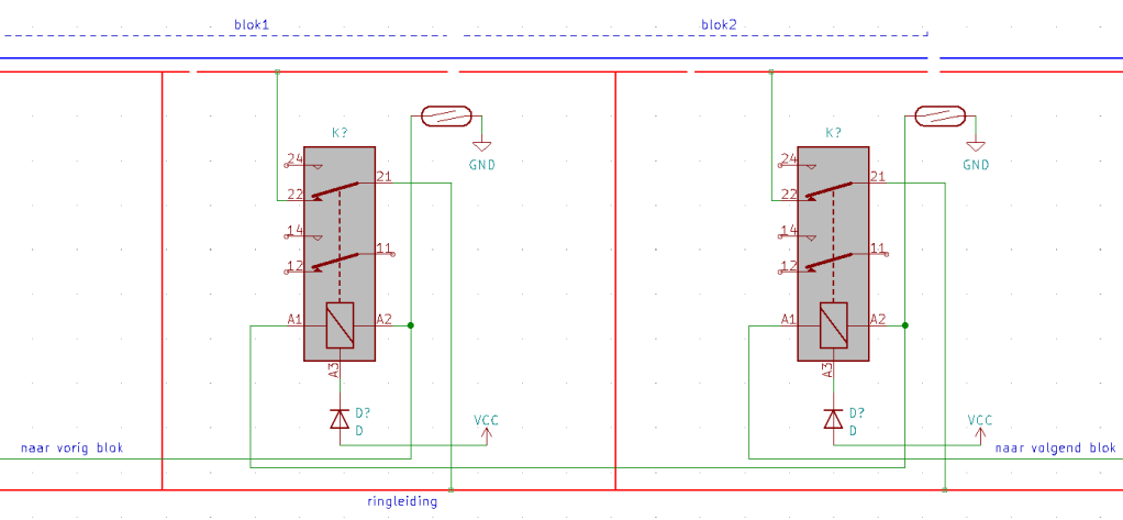
Het maken van een analoog automatisch bloksysteem is relatief simpel. De meest makkelijke manier bestaat al uit het gebruik van een enkel relais per blok.
Dit relais kan je bijvoorbeeld schakelen door een reedcontact of een schakelrail.

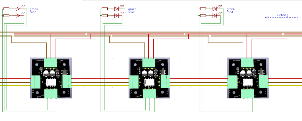
Wanneer een trein met een magneet over de reedcontact voorbij het sein rijdt, wordt dat sein op rood gezet. Tegelijkertijd wordt het vorige sein weer op groen gezet.
Een nadeel van dit systeem is dat de treinen gewoon uitvallen. Er is hier geen optrek of remvertraging aanwezig. Dit systeem kunnen we nog upgraden met een halve snelheid. Om dit voor elkaar te krijgen wordt elk blok verdeeld in twee secties. Je hebt de ‘approach’ en de ‘stop’ secties.
De stopsectie kan staan op ‘volle snelheid’, ‘halve snelheid’ of ‘stoppen’. De approach sectie staat op halve snelheid als de trein moet stoppen. Anders staat de approach sectie op volle snelheid.

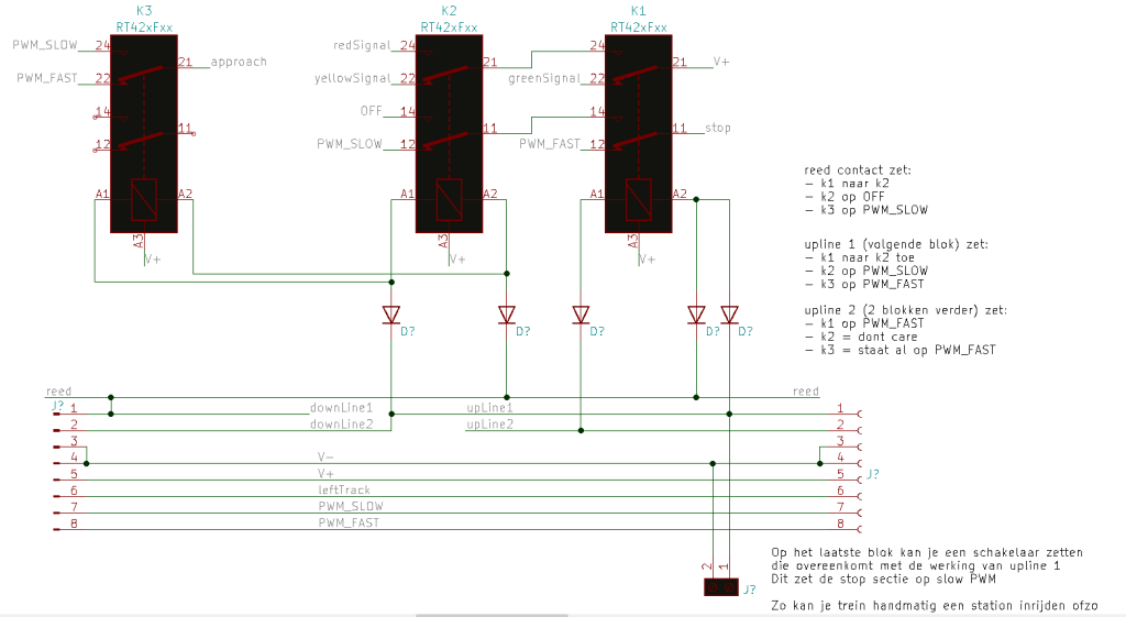
Het bijbehorende schema. De diodes vormen een kleine diode matrix. Ze zorgen ervoor dat alleen die relais schakelen die moeten schakelen.

En aansluitschema. De stopsectie hoeft slechts zo lang zijn zodat je trein er op kan uitvallen.

Wissels
Spoelen
Van oudsher werken wisselaandrijvingen met een dubbele elektromagneet. We gebruiken ze vanwege de eenvoud, maar een perfecte methode voor wissels is het nooit geweest. De wissels klappen altijd hard om, je hoort hierbij altijd een duidelijke klik en gemiddeld gezien, trekken ze veel stroom.
Schematisch ziet dat er zo uit.

Om een wissel te schakelen, moet je de voedingsdraad (de middelste) aansluiten op een pool van je trafo en door de andere draden met schakelaars te schakelen naar de andere pool van de trafo, kan je wissel omzetten.

Dit is de essentie van bijna alle elektromagnetische wisselaandrijvingen. Een nadeel van dit systeem is dat de spoelen er niet tegen kunnen dat er continu stroom doorheen vloeit. Als dat te lang duurt, kunnen de spoelen doorbranden en dan is je aandrijving stuk.
Veel (niet alle) aandrijvingen hebben om die reden eindafschakelaars. Het doel hiervan is te voorkomen dat je spoelen doorbranden en je kan tevens gebruik maken van mooie toggle schakelaars als je zelf een schakelpaneel wilt maken.


Onze modeltrein fabrikanten hebben ook mooie schakelkastjes gemaakt om onze wissels mee te schakelen. De meest bekende zijn die van Märklin en Fleischmann.

Wisselstraten met diodematrixen
Op afstand een wissel zetten is leuk, maar als je veel wissels moet omzetten, is het onvermijdelijk dat je op den duur een foutje maakt. Sommige wissels kan je open rijden en anderen weer niet.
Om meer dan een reden kan het wenselijk zijn om meerdere wissels tegelijk te schakelen met een enkel knopje. En dat kan op met een analoge aansturing met een zgn. ‘diodematrix’. Schematisch ziet dat er zo uit:

De diodes laten de stroom in 1 richting door. Als je in dit voorbeeld op de schakelaar van spoor 4 drukt, dan wordt wissel 1 op krom gezet, 2 op recht en 3 op recht. Druk je op spoor 4, dan wordt wissel 1 krom, 2 recht en 3 krom. Op deze wijze kan je met een druk op de knop alle wissels stellen die nodig zijn
Servo
Een servomotor is een motor waarop een vleugel of arm zit. De motor kan deze arm naar een bepaalde hoek sturen, meestal tussen 0° en 180°.

Doordat de servo motor in elke stand tussen de 0° en 180° graden kan staan, zijn ze handig voor meerdere toepassingen. Je moet hier denken aan wissels stellen, armseinen aansturen, deuren van een lokloods bedienen, een kraan laten bewegen etc
Meeste servomotors zoals de SG90 moet aangestuurd worden met een PWM signaal met een frequentie van 50Hz. De positieve pulslengte moet tussen 1ms en 2ms zijn. Dit komt overeen met de standen 0° en 180° respectievelijk. Het PWM signaal kan op meerdere manieren opgewekt worden.
Een servomotor zal onconditioneel de arm in de aangestuurde stand zetten or it will die trying. In geval van bovenstaande motor zal het laatste zeker het geval zijn wanneer de arm fysiek geblokkeerd wordt. De plastic tandwielen overleven dat niet.
In het geval van een servo met metalen tandwielen, zal de motor niet snel stuk gaan. Wel blijft de motor aangestuurd worden totdat de aangestuurde stand bereikt is. Als de motor dat dus niet haalt, zal er continu een stroom door de motor gestuurd worden en de motor maakt dan een brommend geluid. En de motor heeft dan een verhoogde kans op ‘vroegtijdig overlijden’. Om deze redenen is het eigenlijk nodig om een servo af te schakelen nadat de stand bereikt is.
Wisselmotoren
Een 3e type aandrijving is wisselmotoren. In essentie zijn het DC motoren die fysieke limiet schakelaars hebben om einde slag te detecteren. Er bestaan er meerdere van op de markt en ze zijn allemaal anders.
Sommigen zijn stil, anderen zijn luid.
Sommigen hebben plastic tandwielen die vergaan en anderen gaan niet zo snel stuk.
Sommigen hebben DCC decoders ingebouwd andere hebben extra elektronica nodig om te kunnen werken met een standaard DCC spoel decoder.
Sommigen hebben ingebouwde puntstuk polarisatie andere niet.
Sommigen zijn makkelijk te gebruiken anderen weer niet.
Personal note: Ik heb ze zelf nooit aangeraakt en gebruikt, wel gezien. Degene die ik zag vond ik allemaal luidruchtige apparaten. Het enige advies wat ik kan geven, bekijk youtube filmpjes, google revieuws en oordeel zelf. Een paar die je kan googelen zijn
- Tortoise Point motors
- snail point motors
- De beruchte Conrad wisselmotoren
- Cobalts
Puntstukpolarisatie
Naast motoren en aandrijvingen om wissels om te gooien, is er nog een belangrijke eigenschap om te kennen en dat noemen we ‘puntstukpolarisatie’.
In het kort: specifiek voor 2-rail banen, is het soms nodig om het puntstuk van een wissel te polariseren. Het puntstuk van een wissel wordt dan elektrisch verbonden aan of de ene rail of de andere rail afhankelijk of de wissel op rechtdoor of afbuigend staat. Het doel is om de stroomafname op een wissel te verbeteren waardoor zelfs kleine 2-assige loks over de wissel kunnen kruipen zonder uit te vallen. Of dit nodig is, is afhankelijk van het type wissel. Er bestaan insulfrogs, unifrogs en electrofrogs. (frog is de Engelse benaming voor puntstuk)
Insulfrog
Bij een insulfrog, is het puntstuk niet geleidend. Vaak zijn ze van kunststof maar er bestaan ook metalen insulfrogs. Een insulfrog kan nu eenmaal niet gepolariseerd worden. Het advies als je met veel 2-assige loks rijdt, is om simpelweg niet dit type wissel te gebruiken.

Unifrog
Bij een unifrog is het puntstuk net als bij een insulfrog volledig geïsoleerd, maar het puntstuk is wel geleidend en er zit vaak een aansluiting op tbv de polarisatie. Dit type wissel moet je ook polariseren, want daar zijn ze op ontworpen.
Unifrogs zijn het makkelijkste te polariseren met een enkel relais die de frog aan of de ene of de andere rail verbindt.

Een andere manier is om een zogenaamde “frogjuicer” te gebruiken. Dit is een klein en handig apparaat wat werkt op basis van kortsluiting. Een frogjuicer die meet op kortsluiting op het puntstuk en als er sluiting is, dan wordt het puntstuk omgepoold sneller dan jij met je ogen kan knipperen. Dit is in de orde van microsecondes. Frogjuicers zijn wel een tamelijk dure oplossing.
Sommige aandrijvingen hebben een ingebouwde mechanische puntstuk polarisatie. Vaak zit het in de relatief moderne wisselmotoren maar er bestaan ook oudere spoelaandrijvingen die dit al hadden.
Electrofrogs
Bij een electrofrog zijn het puntstuk en beide wisseltongen elektrisch verbonden met elkaar. Het puntstuk wordt gevoed door een van de twee wisseltongen die tegen de rails aanligt. Om er voor te zorgen dat deze methode werkt, zit er vaak een veer verwerkt in de wissel die de tongen altijd stevig aandrukt tegen of de ene rail of de ander.

Het mooie is dat je puntstuk polarisatie al heb zonder enige aanpassing. Nu schijnt het te zijn dat door vuil en tijd deze verbinding tussen tong en rail onbetrouwbaar wordt. Ook moet je oppassen met railstaven verven. Om die reden doen mensen deze wissels alsnog vaak polariseren. Soms halen mensen juist die veer er uit omdat een klik geluid maakt. En dan worden de wisseltongen niet meer zo goed aangedrukt.
De makkelijkste manier om een elektrofrog extra te polariseren is via een frogjuicer. Die werken namelijk altijd.
Het polariseren met 1 relais kan maar dat is risico vol. Als je 1 relais gebruikt, wordt het puntstuk of met de ene of met de andere rail verbonden, ten alle tijden. Dat betekent dat het relais alleen maar veilig kan schakelen als de tongen precies halverwege de slag liggen. De OS-ServoDriver Mk2 bijvoorbeeld schakelt zijn relais precies halverwege de servo slag om deze reden. Als het relais te vroeg schakelt terwijl de tongen nog aan de rails liggen, dan heb je een instant kortsluiting. Of als de motor bewogen heeft tijdens het uitstaan, kan je kortsluiting krijgen.
Een veiligere methode is om 2 relais te gebruiken. Dan kan een decoder eerst het puntstuk spanningsloos zetten, de wisseltongen omgooien en dan met het andere relais het puntstuk polariseren.
En ook voor electrofrogs kan je gebruik maken van sommige wisselmotoren. Doe wel eerst onderzoek naar of de wisselmotor in kwestie het puntstuk tijdelijk spanningsloos zet. Veelal hebben deze motoren daar mechanische contacten voor ingebouwd
Je kan ook zoeken zelf zoeken naar een mechanische oplossing voor de puntstukpolarisatie zodat je goedkopere servo’s kan gebruiken. Er zijn bijvoorbeeld verscheidene servo beugels beschikbaar waarop je makkelijk schakelaars kan aanbrengen.
Seinen
Over seinen valt niet super veel te vertellen op technisch vlak. Een sein is of een armsein of er zitten lampjes in.
Over het aansturen valt meer te zeggen. Het is erg afhankelijk wat voor seinen het betreft en wat je er mee wilt kunnen. Het kan zo simpel zijn als kiezen tussen een groen en rood seinbeeld aan de hand van een schakelaar. Of er kan een DCC decoder gebruikt worden.
Ik heb 1 concrete tip: Als je iets specifieks wilt weten over een technische implementatie, vul een contact formulier in. Of vraag het elders op internet.
lichtseinen
Een sein met een lampje ken ik eigenlijk in 3 varianten. Vroeger gebruikten we gloeilampjes, maar die worden schaarser. En nu gebruiken we LEDs in seinen. Deze seinen kunnen we onderverdelen in common + en common -. Common + is ‘normaal’ en die werken ook standaard met meeste sein decoders. Common – is eigenlijk raar en vervelend. Meestal heb je extra elektronica nodig tussen decoder en sein om het te laten werken. Waarom er common – seinen bestaan, is mij nog altijd een raadsel.
armseinen
Armseinen zijn seinen met een fysiek beweegbare vleugel. De vleugel kan je op allerlei manieren bedienen en ook dit is afhankelijk van wat je precies koopt of maakt.
Dapol seinen bijvoobeeld hebben een geintegreerde aandrijving. Die kan je schakelen door 2 draden aan elkaar te knopen met een schakelaar of relais.
Als je zelf een sein vervaardigd wil je waarschijnlijk een servo motor gebruiken gezien de eenvoud en de prijs. Servo’s hebben vaak wel het voordeel dat het apparaat wat ze aanstuurt meestal fijn geregeld kan worden in posities.
En vroeger werden seinen aangestuurd ook met een elektromagneet en zelfs met geheugendraad.
Terugmelders
De techniek achter terugmelders bestaat uit 2 elementen. Je hebt de methode waarmee een terugmelder een trein detecteert (optisch, massa, stroomdetectie etc) en je hebt het systeem wat bezetmeldinformatie vervoert (meestal naar een centrale). Daartoe gebruiken we bussystemen.
Als je opzoek gaat naar terugmelders, moet je dus kijken welke methode je wilt gebruiken. Als je 3-rail rijdt, wil je waarschijnlijk massadetectie gebruiken. Als je 2-rail rijdt wil je waarschijnlijk stroomdetectie gebruiken. En misschien heb je voor een bepaald doel noodzaak voor een optische terugmelder.
Het 2e ding waar je naar moet kijken, is of de terugmelder hetzelfde bussysteem gebruikt als je beoogde centrale. Als je centrale geen S88n heeft maar wel Loconet, moet je dus geen S88n melders kopen maar loconet melders.
Ongeacht welk bussysteem je nu gebruikt. Het idee is bij allemaal hetzelfde. Je sluit ze aan met de juiste kabel, dat staat in de handleiding, dan verander je een instelling en dan werkt het. Als je loconet gebruikt, gebruik je een loconet kabel, als je S88n gebruikt, gebruik je een ethernet kabel (UTP). Net wat de handleidingen voorschrijven.
Je kan een terugmelder nagenoeg altijd met een bijbehorende kabel aansluiten op je centrale en vervolgens kan je (meestal) 16 contacten aansluiten op 16 geïsoleerde stukjes spoor.
Bussen
Van terugmelders zijn er vele soorten te vinden. Nagenoeg elk merk heeft wel zijn eigen terugmeldbus ontwikkeld. Marklin heeft de S88, Roco heeft de R-bus en CAN bus, Lenz de PB-bus, sommige centrales hebben Loconet voor terugmelding.
stroomdetectie
Voor 2-rail banen wordt er meestal (als niet altijd) gebruik gemaakt van stroomdetectie. Alleen voertuigen met stroomafnames zoals locomotieven of rijtuigen met verlichting worden gedetecteerd. Het is wel mogelijk om alle wagons te voorzien van weerstandjes of weerstandslak om de assen detecteerbaar te maken.
Stroomdetectie werkt overigens ook erg goed bij 3-rail banen, massadetectie werkt dan weer niet bij 2-rail banen.
Een meer betrouwbare methode om trein te detecteren is door middel van stroomdetectie. Er zijn meerdere manieren om dit te bereiken. Je kan gebruik maken van thoroïdes (ronde ijzeren ringen met koperwikkelingen), speciale stroommeet IC’s of de simpele optocoupler en gelijkrichter methode. Dat laatste is wat ik hier ga uitleggen. Dit circuit is makkelijk te maken omdat er zo weinig componenten bij komen kijken.
De basis bestaat uit een gelijkrichter, weerstand en een optocoupler. Wanneer er een trein rijdt over het aangesloten stuk spoor, dan gaat er een stroom vloeien van de ringleiding, door de gelijkrichter naar het spoor en naar de trein. Over de gelijkrichter, zal een spanningsval van grofweg 1,4V ontstaan. Deze 1,4V is hoog genoeg om de IR led in de optocoupler open te sturen. Het is hier wel voor nodig dat er een kleine serie weerstand in serie komt met de IR led.

Wanneer de optocoupler wordt opengestuurd, kan je met de transistor iets schakelen zoals een led op een schakelpaneel of een digitale pin van een arduino.

Stroomdetectie wordt voornamelijk gebruikt voor digitale banen. Dit komt door de digitale spanning continu op de rails staat, dus ook wanneer de trein stilstaat. Er is slechts een paar mA voor nodig om dit circuit te laten werken. De optocoupler vormt een galvanische scheiding tussen de baanspanning en de arduino. De arduino loopt hierdoor geen gevaar van beschadiging.
Stroomdetectie is minder handig voor analoge treinen, omdat het zijn werking verliest zodra de trein stilstaat. En afhankelijk van wat je er mee wilt doen, kan dit wel of niet handig zijn.
Wat wel een tamelijk uniek voordeel is van stroomdetectie bij analoge treinen, is het feit dat je ze directioneel kan laten werken. In simpelere woorden, je kan je schakeling gevoelig maken voor maar 1 richting. Dit doe je door de AC type optocoupler te vervangen door een DC type (en een anti parallel diode)

Dit circuit werkt maar in 1 richting. In de andere richting zal de stroom door de antiparallel diode lopen.
Een ander kenmerkend nadeel van dit systeem, is de spanningsval van 1.4V. Op een digitale baan maakt dit niet zo veel uit omdat de digitale decoders cruisecontrol hebben. Zodra ze merken dat de snelheid inkakt als gevolg van een lagere spanning, zal de decoder zo snel bijregelen dat we er niks van merken. Als je heel goed kijkt, zal je hoogstens de frontverlichting en binnenverlichting een iets andere helderheid krijgen door de spanningsval.
Op een analoge trein met dit circuit zal je wel degelijk een sprong zien in de snelheid. Bij een analoge trein is de spanning evenredig met de snelheid. Zakt de spanning? Dan zakt de snelheid mee.
Het circuit kent nog een nadeel. Een trein wordt pas gedetecteerd als alle stroomafnemende assen op het gedetecteerde stuk staan. Ook dit voor- of nadelig zijn afhankelijk van je toepassing.
Gelukkig zijn deze problemen erg makkelijk op te lossen door een extra diode te gebruiken voor de niet-gedetecteerde stukken.

Het niet gedetecteerde hoofdspoor is op deze wijze nu ook met dezelfde 1.4V verlaagd waardoor er geen spanningsverschil meer bestaat tussen niet- en wel gedetecteerde secties. Een trein wordt nu ook al gedetecteerd zodra deze met de eerste stroomafnemende as op het gedetecteerde sectie komt.

Optische detectie
Treinen kunnen ‘gezien’ worden door middel van optische sensoren. Dat houdt feitelijk dat we simpelweg licht gebruiken. Dit kent een klein nadeel en dat is dat je niet makkelijk volledige detectie kan gebruiken op een lang spoor.
Er zitten verder ook voordelen aan. Je hebt geen speciale assen of stroomafnames nodig en het werkt met elke trein. Een optische sensor kan uitermate handig zijn als je bijvoorbeeld wilt kunnen zien wanneer je wagon 3 centimeter voor het stootblok staat in je schaduwstation.
LDR
LDR staat voor light depended resistor of in NL: licht gevoelige weerstand. Zoals de naam al zegt, is het weerstand waarvan de waarde verandert als de hoeveelheid licht verandert bijvoorbeeld als er een trein over heen rijdt. Je kan ze dus prima gebruiken op de modelspoorbaan voor de detectie van treinen of andere dingen. Het zijn erg goedkope dingen van rond de €0,20.

Om een LDR te gebruiken, kan je gebruik maken van een comperator. Een nadeel is wel dat je dan een absolute drempelwaarde heb. Bij een te sterke variërende of te lage achtergrondbelichting zou dit circuit niet helemaal goed kunnen werken.
De comperator ‘vergelijkt’ het analoge signaal van de LDR met een instelpotmeter. De uitgang SIG is versterkt en is hier of +5V of 0V

Als een variërende omgevingslicht toch vervelend blijkt te zijn zou je ook een extra LDR als referentie kunnen gebruiken. Dan is er geen keiharde aan of uit drempel.
De meest linker LDR is met een grotere weerstand aangesloten op alle – poten van alle comperators. Deze maakt de referentiespanning en deze zal mee hobbelen met de omgevingslicht. De referentie LDR moet wel op een plek zitten waar die geen last heeft van externe invloeden zoals treinen ed.

Een LDR kan je gebruiken in combinatie met een Arduino

Het gebruik van een LDR icm een Arduino geeft je flexibiliteit. Als je bijvoorbeeld last heb van een veranderende omgevingslicht dan kan je dat verschil makkelijker oplossen met een software oplossing.

IR lichtsluis
De infrarode (IR) lichtsluis is ook een makkelijke en tevens betrouwbare manier om een trein te detecteren. Er zijn meerdere IR sensoren beschikbaar van goedkoop tot duur. Bij een IR sensor maak je gebruik van een IR LED icm een IR gevoelige ontvanger. De LED straalt IR licht, wat wij niet kunnen zien en de ontvanger ziet dat licht (tenzij er een trein in de weg staat)
IR sensoren kan je op 2 manieren toepassen, je hebt de reflectie methode waarbij je zender en ontvanger naast elkaar zitten. In rust kan de ontvanger het licht niet waarnemen. Pas wanneer een object zoals bijvoorbeeld een trein in de buurt komt, zal de trein het licht van de led weerkaatsen naar de sensor.


Om deze sensor (TCRT500) te gebruiken zijn er niet veel componenten nodig. In feite is het een optocoupler met een iets andere opbouw.

Deze sensor kent echter een groot nadeel. Hij is erg gevoelig voor omgevingslicht. Als je een goed gecontroleerde omgeving heb, kan dit een prima sensor zijn, maar als je voor het zeker wilt kiezen, kan je beter kijken naar de IS471FE.
De Sharps IS471FE is een robuustere sensor die nagenoeg geen last heeft van omgevingslicht. De sensor heeft een aparte aansluiting voor een IR LED. Deze LED behoeft hierbij geen voorschakelweerstand.


Deze sensor kan ook als reflectie sensor gebruikt worden. Je kan ontvanger en zender inbouwen tussen je de bielzen van je spoor of je gebruikt hem echt als lichtsluis door de led tegenover de ontvanger te plaatsen.

Afhankelijk van je toepassing doe je er goed aan om de sensor schuin te zetten ten opzichte van het spoor. Dit voorkomt dat de sensor afvalt bij de luchtspleten tussen wagons.
Anderzijds, als het nu je doel is om een koppeling boven een ontkoppelaar stil te zetten dan is het natuurlijk wel nodig dat de sensor de luchtspleet kan zien. In het programma koploper is het bijvoorbeeld mogelijk om een sensor over meerdere sporen te plaatsen. Een trein rijdt dan tot in de lichtstraal en dan een stukje achteruit zodat de lichtstraal weer vrijkomt zodat een andere trein er gebruik van kan maken.


Het voordeel met deze methode is dat je A). niet in je rails hoeft te zagen om bezetmelders te maken. En B). je kan 1 terugmeldcontact gebruiken voor meerdere sporen.
Het bereik van deze IR sensor is soms ontoerijkend. De bovengenoemde sharps sensor zal het waarschijnlijk ook niet redden om 7 sporen te overbruggen. Er bestaan ook setjes met laser zenders en ontvangers.
massadetectie
Tussen 3-rail en 2-rail banen zit een significant verschil. Bij 3-rail banen, kan men massadetectie gebruiken. Massadetectie is fijn omdat je er ook losse wagonnen met geleidende assen kan detecteren.